【政策通知】安徽:新增600萬千瓦《關于2021年風電、光伏發電開發建設有關事項的通知》
發布時間: 2021-08-23
8月20日,安徽省能源局正式下發《關于2021年風電、光伏發電開發建設有關事項的通知》,根據通知:
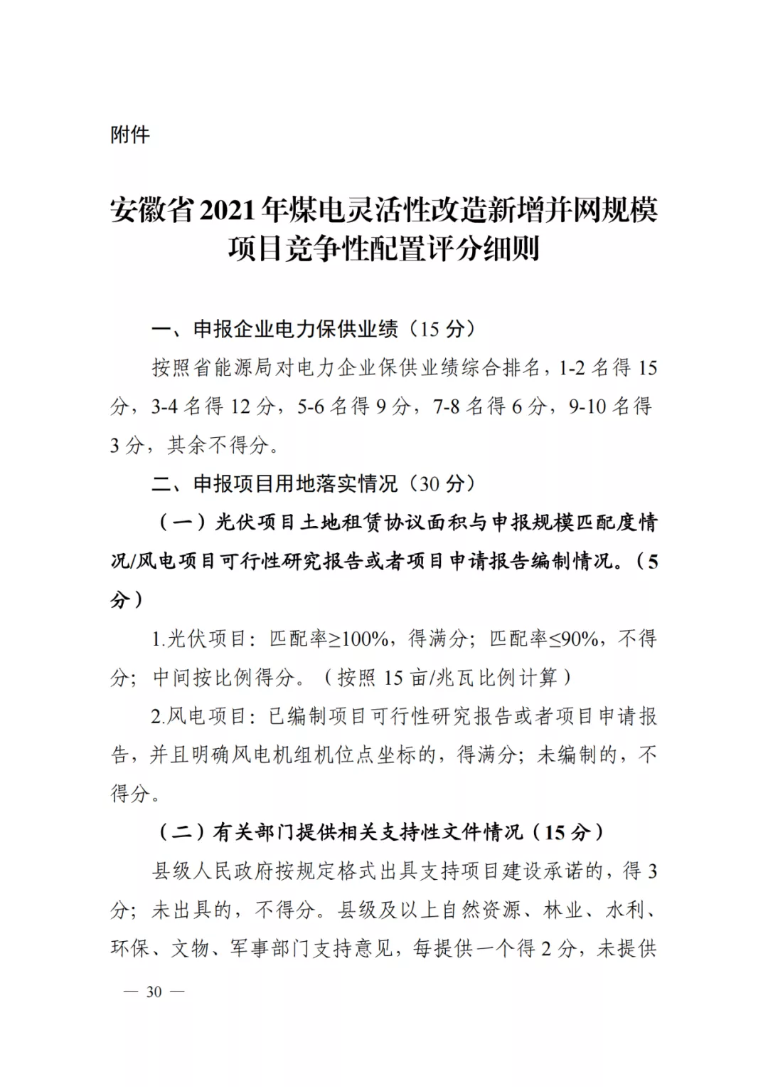
1、除存量項目外,全省新增風電、光伏發電建設規模600萬千瓦,分兩個批次進行競爭性配置。
2、2020年底前已核準且在核準有效期內的風電項目、2019年和2020年平價風電光伏項目,以及競價光伏項目等存量項目,直接納入保障性并網項目范圍。
3、2021年戶用光伏發電國家財政補貼預算額度為5億元,度電補貼標準0.03元。
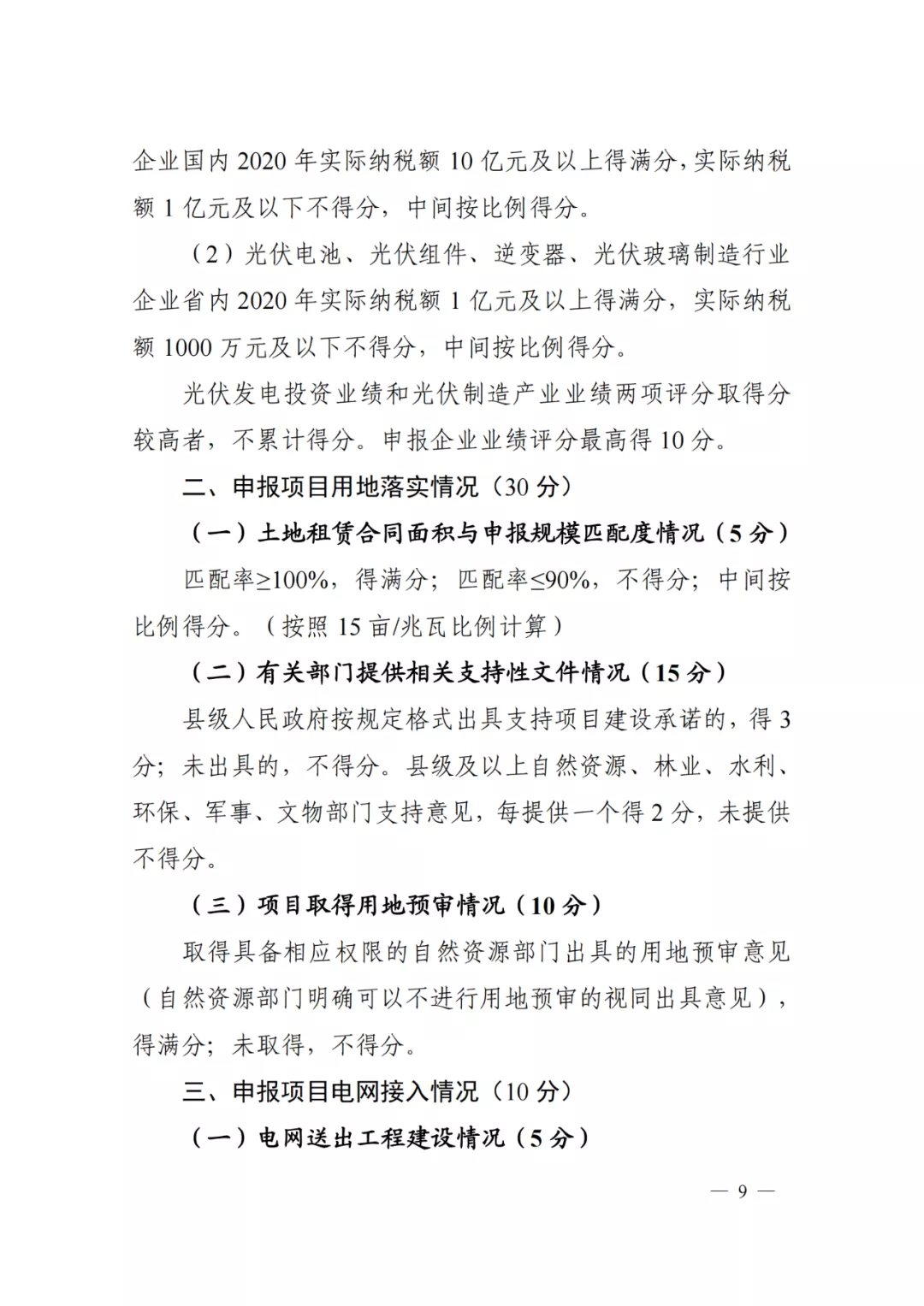
4、并網規模:
(1)光伏項目:2021年用于進行競爭性配置的并網規模為400萬千瓦,第一次競爭性配置150萬千瓦,第二次競爭性配置250萬千瓦。
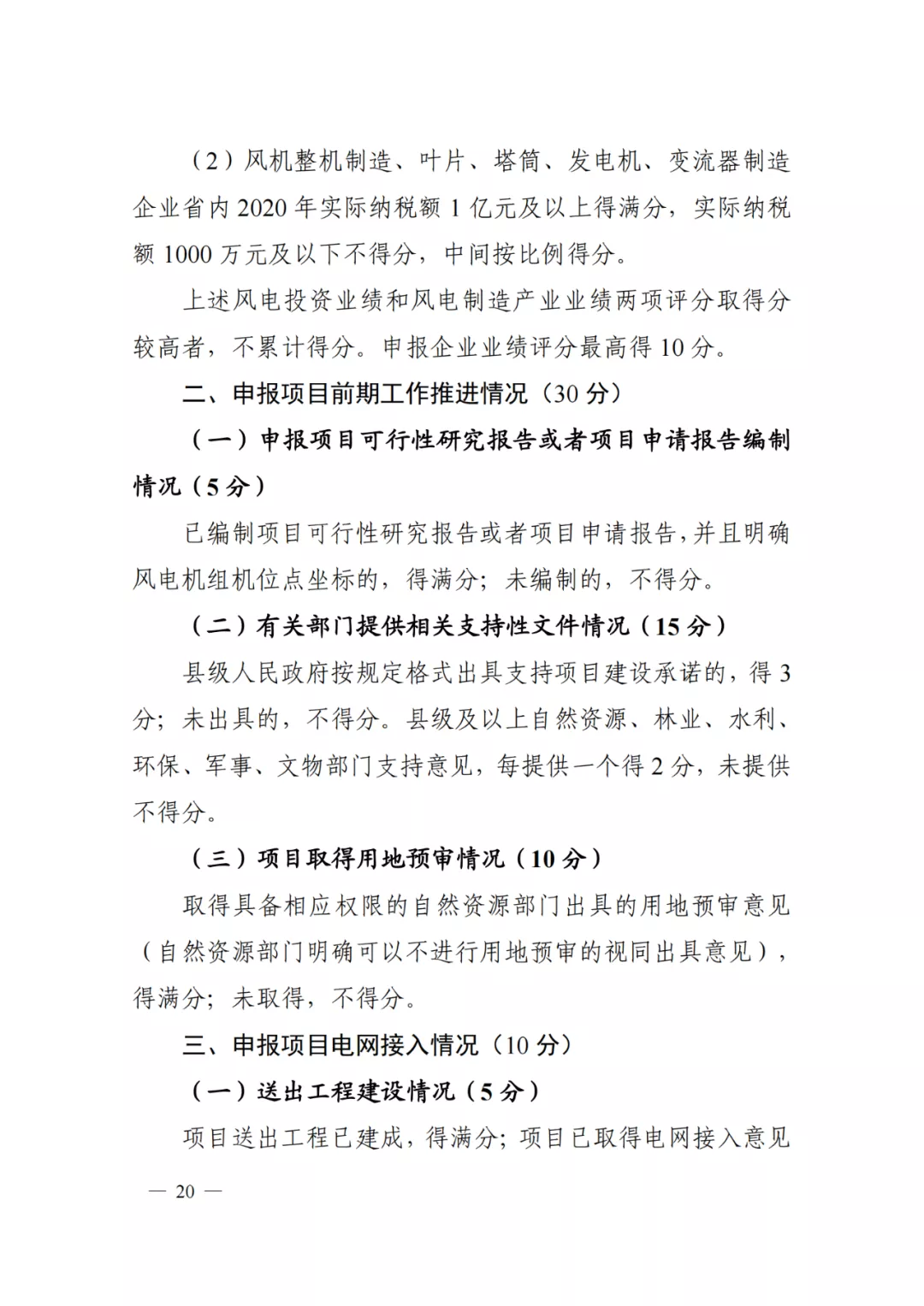
(2)風電項目:2021年用于進行競爭性配置的并網規模100萬千瓦,全部用于第二次競爭性配置。
5、并網時間
光伏項目:應于2022年底前并網發電,2023年6月底前全容量并網。
風電項目:應于2023年底前并網發電,2024年6月底前全容量并網。
(原文如下:)
































魯公網安備 37011202001363號
備案/許可證編號:滬ICP備2021021488號-1 技術支持:山東水發數字技術有限公司